据一位知情人士透露,SpaceX 计划在本周晚些时候或下周,向监管机构提交首次公开募股(IPO)招股说明书。此次保密提交将正式敲定埃隆・马斯克旗下这家火箭与电信公司的上市计划,目标是在 6 月挂牌上市。...
-
发布了文章 2026-03-25
SpaceX计划最快于本周提交IPO申请
-
发布了文章 2026-03-23
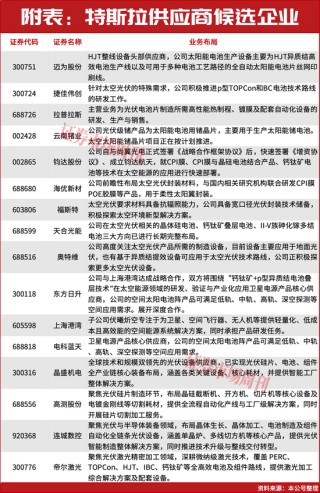
200亿元大订单点燃市场!板块迎来千亿级市场空间!
炒股就看金麒麟分析师研报,权威,专业,及时,全面,助您挖掘潜力主题机会! 来源:证券市场周刊市场号 文 | 尚扬 受外围市场拖累,周一A股市场继续下跌,市场流传“险资卖出固收+引发连锁砸盘,公募基金被迫抛售股...
-
发布了文章 2026-03-11
12股获券商买入评级,宁德时代目标涨幅达64.23%
炒股就看金麒麟分析师研报,权威,专业,及时,全面,助您挖掘潜力主题机会! 每经AI快讯,Wind数据显示,3月10日,共有12只个股获券商买入评级,其中3只个股公布了目标价格。按最高目标价计算,宁德时代、天赐材料、海博思...
-
发布了文章 2026-03-06
中信建投:远谋近施,积极有为——2026年政府工作报告学习体会
专题:凝心聚力共奋进 十五五开局创未来——2026全国两会财经特别报道 远谋近施,积极有为——2026年政府工作报告学习体会 核心观点 2026年政府工作报告立足“十五五”规划开局,锚定 “稳中求进、提质增效”总...
-
发布了文章 2026-03-02
新华社评美以打击:当炸弹落在校园,文明底线何在
炒股就看金麒麟分析师研报,权威,专业,及时,全面,助您挖掘潜力主题机会! 来源:新华国际头条 美国和以色列对伊朗发起联合军事打击,不仅导致地区局势急剧升温,更酿成了惨痛的人道主义灾难。据报道,伊朗南部一所小学遭空...
-
发布了文章 2026-02-24
英国央行官员Taylor淡化最高法院裁决 称美国关税影响将持续多年
英国央行利率决策者Alan Taylor表示,美国关税对全球贸易和英国通胀带来的冲击将持续多年。他淡化了上周美国最高法院否决总统唐纳德·特朗普标志性经济政策的影响。 Taylor周一表示,回顾上世纪30年代美国保护主...
-
发布了文章 2026-01-29
中伟新材午前涨近4% 公司称镍价上涨对经营利润有积极影响
中伟新材(02579)盘中涨超4%,截至发稿,股价上涨3.60%,报40.34港元,成交额7610.76万港元。 近日,中伟新材接受机构调研时表示,公司通过投资、参股、长期合作协议、包销等形式锁定6亿湿吨镍矿资源的...
-
发布了文章 2026-01-22
中加基金固收周报|市场面临降温
市场回顾 上周A股主要指数涨跌不一,量能高位下降。 A股主要指数周涨跌幅(%) 资料来源:wind;统计区间:2026/1/12-2026/1/16...
-
发布了文章 2026-01-06
央行:高质量建设和发展债券市场“科技板”
2026年中国人民银行工作会议1月5日-6日召开。会议以习近平新时代中国特色社会主义思想为指导,深入学习贯彻党的二十届四中全会和中央经济工作会议精神,总结2025年工作,分析当前形势,研究中国人民银行“十五五”改革发展规...
-
发布了文章 2025-12-09
成都银行被罚725万元 13名相关责任人被警告罚款
近日,国家金融监督管理总局官网显示,成都银行(601838.SH)因对相关贷款、存款、贴现、票据业务管理不审慎等违规行为,被四川金融监管局罚款90万元,同时,包括绵阳分行、眉山分行、天府新区分行在内的15家分行合计被罚款...
-
发布了文章 2025-06-26
大涨超200%!603389,最新提示!
炒股就看金麒麟分析师研报,权威,专业,及时,全面,助您挖掘潜力主题机会! 4月8日至今,股价累计涨幅超过246%的*ST亚振(603389),再次发布异动公告提示风险。 6月25日,*ST亚振公告,公司股票于20...
-
发布了文章 2025-06-23
山金国际,拟赴港上市!三座矿山“贡献”超95%利润
来源:山东财经报道 经济导报见习记者 贾义航 在黄金热度高涨之际,又一黄金股宣布赴港上市。山金国际(000975.SZ)6月19日发布公告称,拟发行H股并在香港联交所上市(下称“该计划”),董事会授权管理层启...
-
发布了文章 2025-06-16
美国总统特朗普表示继续支持以色列的防空系统
当被问及美国是否会继续支持以色列的防空系统时,特朗普表示,“我们会的。” 他在赴加拿大参加七国集团领导人峰会前夕在白宫对记者发表讲话,在回应有关中东紧张局势的问题时,特朗普表示,现在是达成协议的时候了,我们拭目以待...
-
发布了文章 2025-06-09
河南首富换人!泡泡玛特创始人王宁身家1467亿元,取代秦英林成河南新首富
红星资本局6月8日消息,今天上午,根据福布斯实时富豪榜,泡泡玛特(09992.HK)创始人王宁目前身家为203亿美元,牧原股份(002714.SZ)创始人秦英林身家为163亿美元。王宁已取代秦英林,成为河南新首富。...
-
发布了文章 2025-06-05
美债危机即将来袭?共和党议员:这将让债市“掌控美国”!
财联社6月5日讯(编辑 黄君芝)亚利桑那州共和党众议员戴维·施魏克特(David Schweikert)周三表示,不断增长的美国政府债务将使政府更容易受到债券市场的压力,最终恐怕会导致“债券市场掌控国家”的局面。 当天,施魏...
-
发布了文章 2025-05-23
德国全球解决方案倡议合伙人:要想获得全球解决方案,各国需要互相信任
专题:第十一届中国与全球化论坛 2025年5月22日-23日,“第十一届中国与全球化论坛”在北京举行。德国全球解决方案倡议合伙人兼CEO,德国数字社会和消费者政策原国务秘书克里斯汀·恺斯托普(Christian Kast...
-
发布了文章 2025-05-13
特朗普两个儿子持股的美国比特币公司将在纳斯达克上市
要点 美国比特币公司的现有股东,包括埃里克・特朗普和小唐纳德・特朗普,将持有合并后公司约 98% 的股份。 这是唐纳德・特朗普总统不断壮大的家族加密货币帝国的最新引人注目的举措。 联合创始人兼首席战略官埃里克...
-
发布了文章 2025-04-13
瑞银:美联储或将再次实施量化宽松政策 规模可能达到5-6万亿美元
瑞银发文称,2025年4月11日,对现金的急切需求促使各类资产遭到抛售,其中包括美国国债。尽管存在通缩担忧,债券收益率近期却有所上升。美联储资产负债表规模随经济周期波动 —— 在危机期间扩张,在经济复苏时从峰值收缩,直至...
-
发布了文章 2025-03-24
邦达亚洲:经济数据表现疲软 欧元险守1.0800关口
3月24日,上周五,纽约联邦储备银行行长威廉姆斯表示,尽管移民政策、贸易政策和财政政策的迅速变化为经济前景带来了高度的不确定性,目前的货币政策立场是适当的,并能使美联储灵活应对可能出现的新情况。威廉姆斯强调,目前劳动力市场稳...
-
发布了文章 2024-12-29
中国AI的进步之快,让美国人开始怀疑现实了
文 | 阑夕 这几天刷推很明显的感觉到英文技术社区对中国AI产业的进步速度处于一种半震动半懵逼的状态,应激来源主要是两个,一个是宇树(Unitree)的轮足式机器狗B2-W,另一个是开源MoE模型DeepSeek-V...








