海尔智家(06690)发布截至2025年12月31日止年度业绩,集团收入人民币3023.29亿元,同比增长5.7%;股东应占溢利195.53亿元,同比增长4.39%;每股基本盈利2.12元;拟派每10股末期股息8.86...
-
发布了文章 2026-03-27
海尔智家发布年度业绩 股东应占溢利195.53亿元同比增长4.39%
-
发布了文章 2026-03-25
ATFX:解锁拉美新姿势 全球投资者如何分一杯羹
专题:ATFX外汇专栏投稿 3月25日,当墨西哥城的咖啡香混着交易大厅的键盘声,这座拉丁美洲的“金融豹子”正以惊人的速度奔跑——货币对交易量三年翻番、金融科技融资额领跑拉美、年轻人口红利催生万亿级财富管理市场…… 在这片...
-
发布了文章 2026-03-07
两会深观察|4.5%-5%,开局之年何以重启区间目标
专题:凝心聚力共奋进 十五五开局创未来——2026全国两会财经特别报道 3月5日,国务院总理李强作政府工作报告时提出了2026年经济增长预期目标:4.5%-5%,在实际工作中努力争取更好结果。 从上年的“5%左右”到...
-
发布了文章 2026-03-05
格尔软件2025年预亏逾6000万元 下游客户预算收紧致主营业务下滑
格尔软件股份有限公司(以下简称“格尔软件”)近日发布2025年年度业绩预亏公告。公告显示,公司预计2025年度实现归属于母公司所有者的净利润约为-6,000万元至-9,000万元,与上年同期相比将由盈转亏;扣除非经常...
-
发布了文章 2026-02-21
传统盟友裂痕加深 调查显示超半数加拿大人将美国视为最大安全威胁
超过半数加拿大人认为美国目前对其国家安全构成最大威胁,这鲜明地反映出这两个传统盟友之间裂痕的扩大程度。 Nanos Research Group进行的调查显示,55%的受访者认为美国对加拿大安全构成的威胁最大。 ...
-
发布了文章 2026-02-10
中银国际:文远知行-W中东市场加速扩张 带动盈利结构改善
中银国际发布研报称,考虑到扎实的基本面、已验证的海外车队部署执行能力、较清晰的海外盈利路径,维持文远知行-W(00800)“买入”评级,目标价34港元。 中银国际预计文远知行去年末季收入有望实现逾70%的按季跃升,...
-
发布了文章 2026-02-05
IQVIA因利息支出高企,预测年度利润疲软
专题:聚焦美股2025年第四季度财报 医疗数据与临床研究服务商 IQVIA 控股周四发布2026 年盈利预测,受利息支出攀升拖累,其年度调整后利润不及华尔街预期。尽管如此,公司四季度强劲业绩仍凸显制药客户需求持续改善。...
-
发布了文章 2026-01-27
谷歌以6800万美元和解谷歌助手隐私诉讼案
谷歌同意支付6800万美元和解一起诉讼,该诉讼声称谷歌的声控助手对智能手机用户进行了不当监视,侵犯了他们的隐私。 周五晚间,谷歌向加州圣何塞联邦法院提交了一份初步集体诉讼和解协议,该协议需要获得美国地区法官贝丝·拉...
-
发布了文章 2026-01-20
消费贷贴息政策升级!信用卡分期能减息,三四线城市受益更明显
近日,财政部、中国人民银行、金融监管总局三部门发布《关于优化实施个人消费贷款财政贴息政策有关事项的通知》(下称《通知》),进一步优化个人消费贷款财政贴息政策,将个人消费贷款财政贴息政策实施期限延长至2026年底,并将信用...
-
发布了文章 2026-01-20
旭日企业获董事长杨振鑫增持6万股 每股作价1.39港元
香港联交所最新资料显示,1月16日,董事长杨振鑫增持旭日企业(00393)6万股,每股作价1.39港元,总金额为8.34万港元。增持后最新持股数目约为9.58亿股,最新持股比例为63.87%。...
-
发布了文章 2026-01-07
紫金矿业现2笔大宗交易 合计成交31.81万股
紫金矿业1月6日大宗交易平台共发生2笔成交,合计成交量31.81万股,成交金额1196.06万元。成交价格均为37.60元。 进一步统计,近3个月内该股累计发生17笔大宗交易,合计成交金额为14.42亿元。 证券时报·数...
-
发布了文章 2026-01-03
酒价内参1月3日价格发布 市场延续下行整体价格再创近期新低
新浪财经“酒价内参”重磅上线 知名白酒真实市场价尽在掌握 新浪财经“酒价内参”过去24小时中收集的数据显示,中国白酒市场十大单品的终端零售均价在新年第三天继续下行,整体价格进一步下探。如果十大单品各取一瓶整体打包售卖,今...
-
发布了文章 2025-12-29
洞察2025|“小河沟里捞大鱼”:保险代理人的新“开门红”
来源:北京商报 作者:胡永新 年末,保险公司的“开门红”如火如荼。近日的北京,气温又降低了几度,高宏(化名)频繁赶往见客户的路上。没有明确的起跑线,也看不到终点,一年一度的“开门红”被她视为一场战线被不断拉长的耐...
-
发布了文章 2025-12-16
地方政府加快布局“人工智能+”,瞄准差异化竞争和协同发展
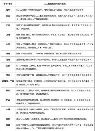
炒股就看金麒麟分析师研报,权威,专业,及时,全面,助您挖掘潜力主题机会! 界面新闻记者 | 张一诺 人工智能作为引领新一轮科技革命和产业变革的战略性技术,已成为重塑经济结构、加速动能转换的核心引擎。《中共中央关于...
-
发布了文章 2025-12-11
瑞银:降巨子生物评级至“中性” 削目标价至39.5港元
瑞银发布研报称,将巨子生物(02367)评级由“买入”降至“中性”,主要因短期收入及利润前景的不确定性增加。同时,将2025至27年盈利预测下调25%至41%,期内收入预测降介乎20%至36%,目标价由79.5港元大削...
-
发布了文章 2025-12-08
国泰海通:降名创优品目标价至55.50港元 评级“增持”
国泰海通发布研报称,考虑名创优品(09896)海外直营店仍在投入阶段,下调公司2025-27年经调整归母净利润至29.98/34.74/41.79(-0.24/-0.68/-0.01)亿元人民币。考虑公司国内及海外经营...
-
发布了文章 2025-11-05
商务部部长王文涛会见澳大利亚贸易部长法瑞尔
王文涛部长会见澳大利亚贸易部长法瑞尔 11月4日,商务部部长王文涛在上海会见率团参加进博会的澳大利亚贸易部长法瑞尔。双方就中澳经贸关系以及各自关心的多双边经贸议题交换意见。...
-
发布了文章 2025-11-01
消息人士:欧佩克+或同意12月小幅增产13.7万桶/日
三位知情人士表示,欧佩克+预计将在周日同意12月再次小幅上调石油产量目标。在预测明年可能出现供应过剩的背景下,该组织正在放缓此前为夺回市场份额而采取的增产步伐。 自4月以来,欧佩克+已将产量目标上调逾270万桶/日,...
-
发布了文章 2025-06-20
英国央行副行长Lombardelli:中东紧张局势“令人深感担忧”
英国央行副行长Clare Lombardelli称,中东紧张局势升级“令人深感担忧”,该行正在密切关注事态发展。 Lombardelli在接受媒体采访时发表上述讲话,此前英国央行周四决定将利率维持在4.25%。 ...
-
发布了文章 2025-06-16
国家统计局城市司首席统计师王中华:5月份各线城市商品住宅销售价格同比降幅继续收窄
国家统计局城市司首席统计师王中华解读2025年5月份商品住宅销售价格变动情况统计数据 5月份各线城市商品住宅销售价格同比降幅继续收窄 ——国家统计局城市司首席统计师王中华解读2025年5月份商品住宅销售价格变动情况统计...










