炒股就看金麒麟分析师研报,权威,专业,及时,全面,助您挖掘潜力主题机会! 外部风浪仍在,A股聚焦三类资产【东方财富策略陈果团队】 来源:陈果投资策略 摘要 本周,美伊以战争导致的油价高企仍是影响全球资本市...
-
发布了文章 2026-03-29
陈果:外部风浪仍在,A股聚焦三类资产
-
发布了文章 2026-03-09
油价暴涨“杀死”降息,美元笑了,黄金将迎来至暗时刻?
...
-
发布了文章 2026-02-25
视频|广州天河区马场地块拍卖价已超200亿元,超10万人在线围观
炒股就看金麒麟分析师研报,权威,专业,及时,全面,助您挖掘潜力主题机会! 来源:今日关注...
-
发布了文章 2026-02-25
节后大“迎客”,部分短债基金和货基恢复千万元大额申购
财联社2月25日讯(编辑 杨斌)由于规模管理的需要,短债基金、货币基金等在春节假期前密集限购,长假归来则纷纷结束限购,“开门迎客”。 民生加银中债1-3年农发债指数基金公告,2月25日起恢复办理本基金的大额申购、大额...
-
发布了文章 2026-02-24
视频|卡尔美体育集团董事长柯永祥:将继续心无旁骛坚守实业,坚定不移扎根泉州
炒股就看金麒麟分析师研报,权威,专业,及时,全面,助您挖掘潜力主题机会! 来源:泉媒体...
-
发布了文章 2026-02-24
千亿市值巨头 涨停
马年首个交易日,A股主要指数早盘集体上涨。截至午盘,沪指涨1.17%,深证成指涨1.82%,创业板指涨1.76%。沪深北三市半日成交15210亿元,较上个交易日放量3074亿元。全市场超4200只个股上涨。 盘面上...
-
发布了文章 2026-02-22
超254亿港元!腾讯、小米等集中回购
港股龙头公司仍在积极回购。 2月20日,小米集团公告,该公司当日斥资1.52亿港元回购了428.24万股,而这已经是小米集团今年以来第24次回购。 无独有偶,在2月20日当天宣布回购的港股上市公司还有美团、知乎、...
-
发布了文章 2026-02-10
思科推出全新AI网络芯片 直面博通与英伟达竞争
思科系统公司周二推出一款全新芯片与路由器,旨在加速大型数据中心的信息传输,借此在规模达6000亿美元的人工智能基础设施支出热潮中,与博通、英伟达展开市场竞争。 思科表示,其Silicon One G300交换芯片预计...
-
发布了文章 2026-01-25
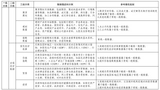
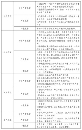
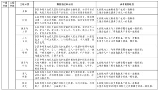
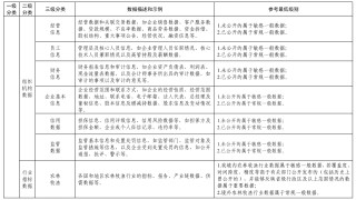
《金融信息服务数据分类分级指南(征求意见稿)》公开征求意见
为规范金融信息服务数据处理活动,提升金融信息服务的数据安全水平,依据《中华人民共和国网络安全法》、《中华人民共和国数据安全法》、《中华人民共和国个人信息保护法》、《网络数据安全管理条例》、《金融信息服务管理规定》等法律法...
-
发布了文章 2025-12-12
美国9月批发库存环比增长0.5%
美国普查局的数据显示,9月份批发库存从之前一个月的9073.8亿美元增至9114.95亿美元。 调查中值为增长0.1%,13位经济学家的预测范围为下降0.4%至增长0.2%。 9月不包括石油的批发库存增长0.4%...
-
发布了文章 2025-12-01
美乌新一轮谈判结束 美称“富有成效”并谈及俄罗斯
当地时间11月30日,总台记者获悉,美国国务卿鲁比奥在当日举行的美乌新一轮谈判后表示,与乌方的会谈“富有成效”,但还有很多工作要做。他同时表示,俄罗斯在任何结束与乌克兰冲突的协议中都将发挥核心作用。...
-
发布了文章 2025-11-07
印度汽车行业10月零售总销量同比增长40.5%
印度汽车行业10月创下历史最强月度表现,凸显国内消费大幅反弹,这或将抵消对美出口放缓带来的影响。 印度汽车经销商协会(FADA)的数据显示,包括轿车、拖拉机在内的所有车型零售总销量同比增长40.5%。 “乘用车和...
-
发布了文章 2025-06-04
大华股份:累计回购公司股份6427200股
证券日报网讯6月3日晚间,大华股份发布公告称,截至2025年5月31日,公司通过回购股份专用证券账户以集中竞价方式回购公司股份6,427,200股,占截至2025年5月31日公司总股本的0.19%。...
-
发布了文章 2025-05-26
先健科技现涨超7% 主动脉弓支架系统获国家药监局正式注册批准
先健科技(01302)早盘股价上涨7.01%,现报1.68港元,成交额4792.66万港元。 先健科技此前公告,由国家心血管病中心、中国医学科学院阜外医院舒畅教授与集团共同研发的主动脉弓支架系统获中国国家药品监督管...
-
发布了文章 2025-04-25
华尔街大多头“缴械投降” 因关税影响下调标普500指数目标
华尔街最大的多头之一正在放弃对今年股票市场大幅上涨的预期,认为关税对美国企业造成最沉重打击。 Bankim Chadha领导的德意志银行策略师团队将年底标普500指数目标下调12%,至6,150点。尽管这较周三收盘价...
-
发布了文章 2025-04-24
联合太平洋公司因汽车运输量疲软未达季度预期
铁路运营商联合太平洋公司周四公布的第一季度利润和营收未达华尔街预期,主要受汽车运输量疲软和燃油附加费降低的影响,其股价在盘前交易中下跌了 3.5%。 这家总部位于内布拉斯加州奥马哈的公司表示,其货运量受到经济不确定性...
-
发布了文章 2025-04-18
解读消费金融年报:头部机构净利润为何骤降?
来源:国际金融报 持牌消费金融公司业绩延续分化,头部机构增长失速,中尾部机构奋起直追。 从近日上市公司年报陆续披露的消费金融公司业绩来看,龙头机构招联消金首次出现总资产、营业收入、净利润同比“三降”,兴业消金、中...
-
发布了文章 2025-04-03
金监总局有关司局负责人就《关于加强商业银行互联网助贷业务管理提升金融服务质效的通知》答记者问
原标题:国家金融监督管理总局有关司局负责人就《关于加强商业银行互联网助贷业务管理提升金融服务质效的通知》答记者问 金融监管总局近日发布《关于加强商业银行互联网助贷业务管理 提升金融服务质效的通知》(以下简称《通知》)...
-
发布了文章 2025-03-24
招商银行:3月27日起黄金账户定投起点由1克/700元调整为1克/750元
3月24日金融一线消息,近日,招商银行发布公告称,由于黄金价格呈现较大幅度波动,现就相关风险事项及业务调整通告如下: 一、调整黄金账户认购起点金额 根据黄金积存业务相关监管规定,为顺应市场变化,该行将对零售黄金账...
-
发布了文章 2025-03-23
3月22日:小麦价格最新行情
来源:化肥价格资讯 2025年3月22日,部分小麦价格参考: 山东菏泽华瑞面业:下调2厘,普麦收购价格1.222元/斤。 河南商丘五得利:下调2厘,白普麦收购价1.219元/斤。...











