

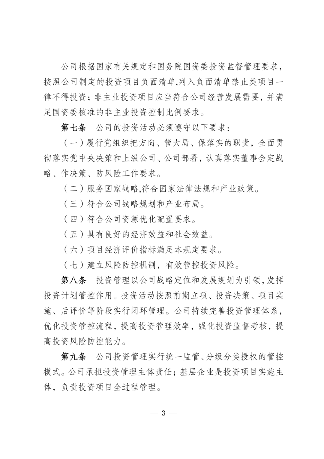
12月6日,华电能源股份有限公司发布《投资管理规定》,就风、光项目等前期立项的审批、备案,后期的投资评价以及并购要求、收益率要求等给出相关规定。
规定指出,前期费总额1亿元以内的境内风光电项目、国外负面清单外的境外风光电项目、上级公司授权公司投资决策项目、境内服务于公司风光电项目发展的独立储能项目,前期立项实行审批,基层企业完成前期立项决策申报公司。
风电光伏项目总投资20亿元以内自建项目、10亿元以内并购项目施行分级分类决策机制。
在具体的收益率要求方面,风电光伏及大型风光水火储基地等项目,资本金内部收益率投资决策标准不低于6.5%;屋顶分布式光伏不低于7%;储能项目不低于6.5%。

具体见下:

























会议通知:2025年12月9-10日,第九届分布式能源嘉年华将在广东广州举办,会议将围绕分布式能源发展的新趋势,从宏观发展环境、业务模式创新、新户用发展时代、以及分布式光伏出海等方面,共同探讨新周期下的业务方向。
日程安排

初步议程








责任编辑:孙琦懿



发表评论
2025-12-08 08:00:25回复
2025-12-08 02:39:40回复
2025-12-08 02:28:39回复