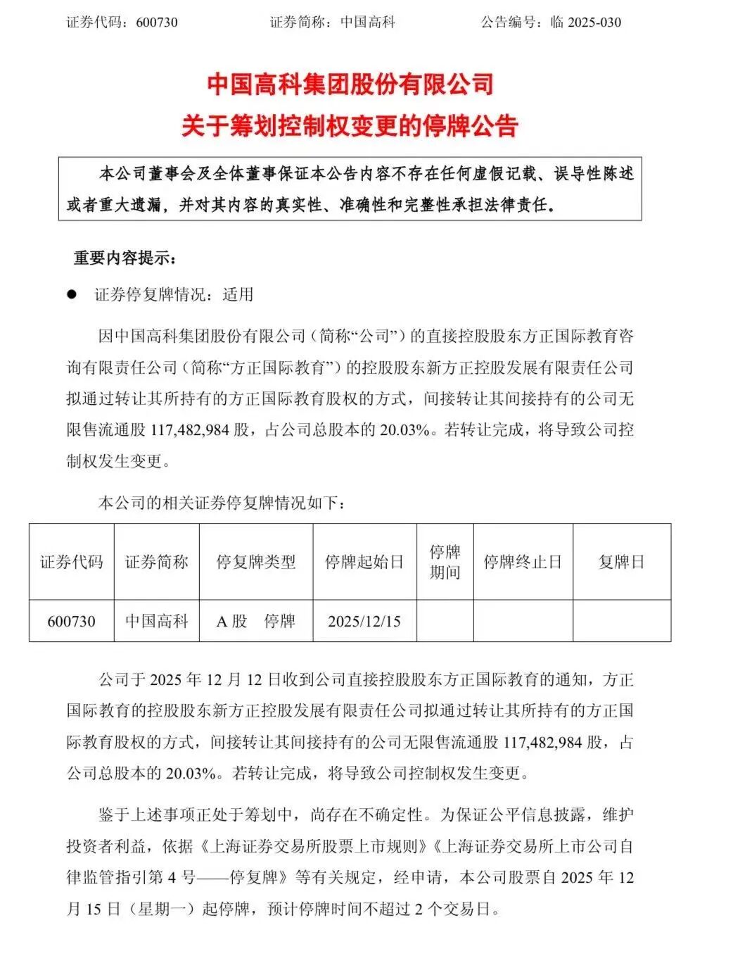
中国高科(600730)12月12日晚间公告称,公司直接控股股东方正国际教育的控股股东新方正控股发展有限责任公司拟通过转让其所持有的方正国际教育股权的方式,间接转让其间接持有的上市公司20.03%股份。若转让完成,将导致公司控制权发生变更。

公司表示,鉴于上述事项正处于筹划中,尚存在不确定性。经申请,公司股票自2025年12月15日(星期一)起停牌,预计停牌时间不超过2个交易日。
值得一提的是,中国高科12日当天股价开盘后快速涨停,全天成交额12.34亿元,换手率13.29%。公司目前的总市值也处于五年来的高位,最新市值为93.34亿元。
公开信息显示,中国平安通过控制新方正集团间接控制中国高科。
中国高科的主营业务包括教育、不动产运营及资产服务业务。其中,教育业务包括医学领域在线职业教育业务、高等教育产教融合业务;不动产运营业务涵盖自有物业租赁和物业管理业务。
据中国高科2025年三季报,2025年前三季度公司实现营业总收入6296.52万元,同比下降34.74%;归属母公司股东净利润-1375.96万元,去年同期净利润为2669.15万元。



发表评论
2025-12-14 21:33:42回复
2025-12-14 19:18:16回复
2025-12-15 02:35:23回复